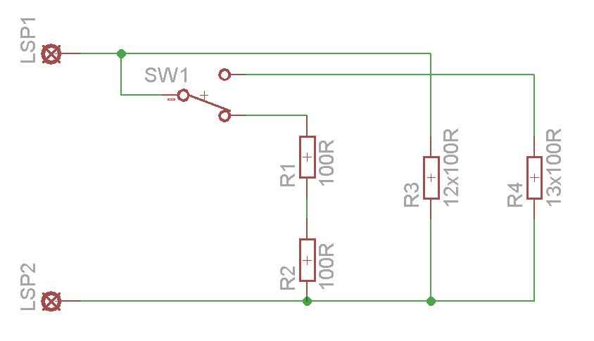
Při opravách, seřizování a stavbě nf audio zesilovačů je potřeba mít po ruce nějakou zátěž, na které by jsme vlastnosti zesilovače mohli změřit. Dlouhou dobu jsem používal dva paralerně spojené drátové odpory s pohyblivou odbočkou, kterou jsem si vždy nastavil potřebnou hodnotu. Tohle stačilo na zesilovače do max 15 - 20 W. Rozhodl jsem se tedy postavit lepší zátěž. K tomuto účelu jsem si delší dobu schovával 100R 15W rezistory. Kombinace pro získání 4R byla jednoduchá 100 / 4 a výjde nám 25 odporů. Jak ale získat 8R ? Opět výpočtem nám výjde 12,5 kde půlka představuje dva rezistory sériově. Přepínání mezi 4R/8R jsem vyřešil klasicky přepínačem. Lépe pochopíte ze schématu:

Odpory jsem uložil do krabičky PC zdroje jelikož mi vyhovovala velikostí, umístěním ventilátoru a již nafrézvané větrací otvory. Cele to vypada takto:


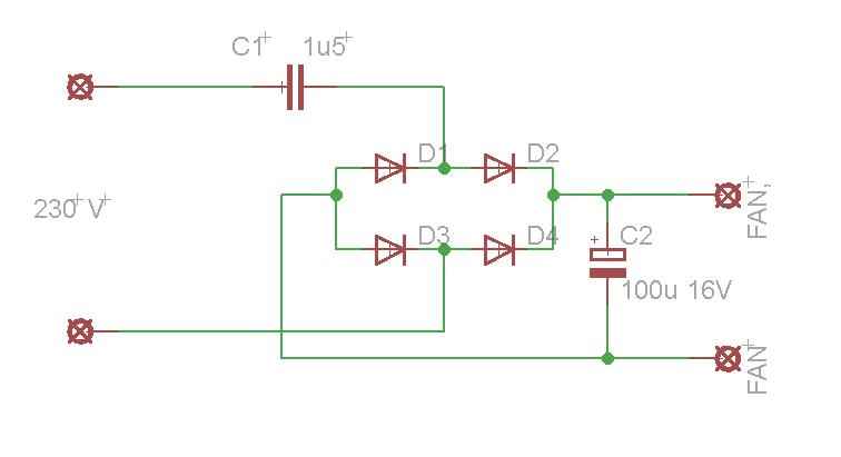
Celkem na to padlo 27 kusů rezistorů. Pokud by jsme počítali 25x15 výjde nám zatížitelnost 315W při 4R a 185W při 8R. Jelikož se jedná o kvalitní odpory, na kterých se nešetřilo materálem kratkodobě by vydržely daleko víc, jen nevím jak by se nato tvářily pájené spoje. Abych co nejvíce eliminoval zahřívání použil jsem i původní větrák zdroje, u kterého jsem řešil poměrně neobvyklé napájení přímo ze sítě. Nikoho nenabádám aby to zapojoval steně jako já a doporučuji použít transformátor se stabilizátorem na 12V. Jen pro islustraci a možnost kritiky přidávám schéma. V zapojení by měla být ještě zenerka, žádnou výkonější jsem doma neměl přišel jsem ale nato, že zenerky netřeba, kondenzátor omezí proud na nějakých 100mA a napětí při zátěži ventilátorem se drží na 8,2V na profouknutí celé krabičky to bohatě stačí.
