Actidamp Mk2 - Předzesilovač pro gramofon
1.6.2024, 19:03 - před 1 rokem a 8 měsíci / BOM
Actidamp Mk2 - Předzesilovač pro gramofon
1.6.2024, 18:51 - před 1 rokem a 8 měsíci / BOM
Měřič tranzistorů BM529
12.5.2023, 11:24 - před 2 lety a 9 měsíci / Funguje
Actidamp Mk2 - Předzesilovač pro gramofon
30.3.2023, 21:33 - před 2 lety a 10 měsíci / Odpory
Actidamp Mk2 - Předzesilovač pro gramofon
30.3.2023, 21:16 - před 2 lety a 10 měsíci / Actidamp










Marek
17.10.2016, 08:53 - před 9 lety a 4 měsíci
Prosím ťa mohol by si sem dáť súbory z eaglu ?
Martin
8.9.2016, 22:30 - před 9 lety a 5 měsíci
Zdravím, veľmi ma toto zapojenie zaujalo a tak by som sa rád spýtal koľko závitv máte namotaných na GDT
vďaka
Temsi
4.9.2016, 00:43 - před 9 lety a 5 měsíci
Když ti DPSka nevyhovuje, tak proč si nenavrhneš svou? Přežehlit to jde bezproblémů...
marek1
31.8.2016, 14:33 - před 9 lety a 5 měsíci
plošák
ten nejhorší co jsem kdy viděl ... nejde nažehlit nic ... a nakreslit no to vůbec ne ... krůza a děs
... takže jsem nakupoval ty integráče k ničemu ...drahý jsou jako prdel a využití zadné ... končím s váma
Temsi
7.8.2016, 00:22 - před 9 lety a 6 měsíci
Jsou to vzorky od texas instruments
Marek
5.8.2016, 01:53 - před 9 lety a 6 měsíci
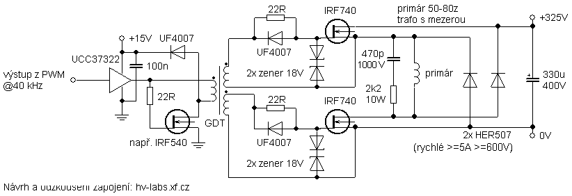
Ahoj prosím kde si sehnal ten IO UCC37322 (gate driver), a kolik máš závitů na samotném GTD transformátoru ? :) budu si tento plazmový reproduktor stavět tak bych ocenil více informaci ohledně problémů s koncovým stupněm :).
Stavěl jsem plno FLYBACKu a VN zdrojů ale občas jsem měl problém s MOSFETama :/.
Děkuji za odpověď s pozdravem Marek. :)
Jakub
19.4.2016, 15:25 - před 9 lety a 9 měsíci
Dobrý deň, robil niekto tento plazmový reproduktor ? Potrebujem vedieť počet závitov a jadro atd. na budiacom aj VN trafe. Ďakujem.
Teslatron
4.12.2014, 13:19 - před 11 lety a 2 měsíci
Zdravím,
v trafu sme nechal puvodni mezeru nebo sem ji maximalně zvetšoval o list klasickeho kancelařského papiru. Závitů je 40 - 50 ale i tak provozuji koncovy stupen pro jistotu s 1000W halogenovou trubicí v serii k omezení a při přápadném proražení tranzistorů nevyrazí jističe jen se rozsvítí naplno, taková "pojistka".
Kunte
3.12.2014, 23:41 - před 11 lety a 2 měsíci
Dobrý den,
zrealizoval jsem plasmový reproduktor. Vycházel jsem z Vámi uváděných schémat, DPS mám navržen vlastní.
Při oživování mám velký problém s odcházením mosfetů v můstku (napěťový průraz). S největší pravděpodobností to bude způsobeno nevhodnými parametry primární cívky na VN trafu, která generuje při obdelníkovém signálu příliš veliké napěťové špičky. Mohu se Vás zeptat, jaký počet závitů a jak velikou mezeru jádra jste volil?
S pozdravem
Kunte