Actidamp Mk2 - Předzesilovač pro gramofon
1.6.2024, 19:03 - před 1 rokem a 10 měsíci / BOM
Actidamp Mk2 - Předzesilovač pro gramofon
1.6.2024, 18:51 - před 1 rokem a 10 měsíci / BOM
Měřič tranzistorů BM529
12.5.2023, 11:24 - před 2 lety a 11 měsíci / Funguje
Actidamp Mk2 - Předzesilovač pro gramofon
30.3.2023, 21:33 - před 3 lety a 2 týdny / Odpory
Actidamp Mk2 - Předzesilovač pro gramofon
30.3.2023, 21:16 - před 3 lety a 2 týdny / Actidamp





Honza
1.10.2016, 10:07 - před 9 lety a 6 měsíci
Tak nějak sem si to myslel
dik moc
Temsi
29.9.2016, 23:09 - před 9 lety a 6 měsíci
Ne nedostaneš, bude to cca 10W, když budeš mít dobrý výstupák
Honza
27.9.2016, 18:59 - před 9 lety a 6 měsíci
Temsi
23.9.2016, 18:48 - před 9 lety a 6 měsíci
Ahoj, tak fungovat to bude ale na úkor zvuku... Obě lampy jsou pro vf aplikace
Honza
19.9.2016, 17:12 - před 9 lety a 6 měsíci
Dobrý den můžu tam dat 6CC42 aPL509
Temsi
24.3.2015, 17:32 - před 11 lety a 3 týdny
Zdravím, díky, i mě celkem příjemně PL504 překvapila svým zvukem. Shání se mohem snadněji než EL84,34 a podobné lampy. EM84 zapoj takhle http://teslatron.pjw…
Jiří.D
23.3.2015, 17:14 - před 11 lety a 3 týdny
Zdravim postavil jsem ten zesilovac a funguje paradne. Chtel bych podekovat a zaroven poprosit o schema na EM84. Odkaz nahore uz nefunguje. Par schemat jsem nasel na google ale nevim jake pouzit.
XardasNcz
12.6.2014, 16:24 - před 11 lety a 10 měsíci
Mohu se ještě zeptat jaké máš napětí na tý ECC 85 (vychází mi to 100V pokud to je tak jak si myslím). Já dělám akorát silnoproud a nedávno jsem se začal zajímat o elektronky ale pořád mám mezery v tom jak to celí funguje akorát furt počítam a dycky se na něčem zaseknu. Děkuji moc
Temsi
11.6.2014, 16:19 - před 11 lety a 10 měsíci
Ra je zatěžovací odpor elektronky, bývá uvedený v katalogovém listu a podle něj se navrhuje výstupní transformátor, "lze vycházet" ze vztahu Ra=Ua/Ia
XardasNcz
11.6.2014, 15:38 - před 11 lety a 10 měsíci
Díky Temsi, jinak Patrik "Ra" by měl být odpor mezi anodou elektronky a +Ap (takže odpor vynutí výstupního transformátoru) v katalogu elektronky by měl být uveden popř. by měl jít dopočítat z proudu jestli se nepletu.
patrik
11.6.2014, 15:23 - před 11 lety a 10 měsíci
Temsi,díky za radu,ale co je ve schématu "Ra"?
Temsi
11.6.2014, 13:32 - před 11 lety a 10 měsíci
Lze použít kteroukoli výkonnější pentodu, jen se musí přizpůsobit Rx a výstupní transformátor, takže ano lze použít i 6P36S
XardasNcz
10.6.2014, 23:52 - před 11 lety a 10 měsíci
Zdravím šla by tam použít i elektronka 6P36S ? (měla by to byt v EU znaceni EL500...)
Temsi
1.6.2014, 20:52 - před 11 lety a 10 měsíci
Jo lampu PL36 lze použít ale musíš změnit Rx a bude mít taky jiné Ra
patrik
1.6.2014, 13:38 - před 11 lety a 10 měsíci
Teslatrone,našel jsem v televizi tesla lotos elektronku PL36.Molhl bych ji použít?V elektronice se docela vyznám.
Teslatron
16.5.2013, 06:26 - před 12 lety a 10 měsíci
Setkávám se s tím dnes a denně. "Děti" které neznají ohmův zákon, usměrnovače a další základní věci se montují do dalko složitějších věcí a pak to tak dopadá, že mají lamerské otázky typu "našel jsem trafo 2x330V můžu použít ? " Kdyby jsi tomu rozuměl víš, že ho použít můžeš, dvoucestné usměrnění a pak CRC filtr kde si R vypočteš tak, aby jsi měl 320V a proud 230mA jak už ti radil Temsi a kdyby jsi všechny tyhle základní a primitivní věci znal, tak víš, že to můžeš použít i pro EM84 kde použiješ stejný postup, všechno je to základních znalostech, které nemáš, tak se hned neurážej. Radit můžeme, ale určitě me vytáčí, když dotyčný staví jen podle schematu a ptá se na každou totální prkotinu a to bych nechtěl vidět ty dotazy až bys to zapojil a napsal nám tady "ono mi to brumí a nehraje dost nahlas co s tim ? " Tady jde o to že tohle není lampa určená pro audio a je třeba pečlivě nastavovat její pracovní bod a už je to, že budeš mít jiný výstupák než Temsi je problém. Měl by jsis vybrat jinou audiolampu a naučit se základní věci.
varhanik
15.5.2013, 20:54 - před 12 lety a 10 měsíci
mas pravdu jsem chtel jenom radu
Teslatron
15.5.2013, 17:46 - před 12 lety a 10 měsíci
S tvými znalostmi bych to radši ani nestavěl, na takové otázky se člověk, který tomu rozumí neptá. Tohle je zesilovač pro pokročilejší stavitele, kteří zvládají základní znalosti. Promin, ja vím, že pravda je někdy krutá, ale bohužel je to tak. A to nemmluvím o tom, že při otázkách je třeba používat otazníky. Doporučil bych ti začít od jednoduchších konstrukcí, nikdo učený z nebe nepadl. Edison, Tesla, Volta a další také začínali od žárovičky.
varhanik
15.5.2013, 08:17 - před 12 lety a 10 měsíci
muzu napajet timto trafem take EM84
varhanik
15.5.2013, 08:15 - před 12 lety a 10 měsíci
nasel jsem trafo 2x330v muzu pouzit
Temsi
13.5.2013, 22:51 - před 12 lety a 11 měsíci
jinak Ra=Ua/Ia takže zaleží i na tom jak nastavíš pracovní bod elektronky... jestliže je na anodě 320V a anodou teče 230mA (můj případ) tak Ra 1k4 ten výstupák z TME má impedanci 1.13 to ještě jde ale ten z GME má 8k...
Temsi
13.5.2013, 22:47 - před 12 lety a 11 měsíci
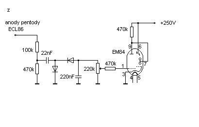
u PL504 vychází Ra kolem 1k2 takže ten z tme, schéma EM84 sem doplním
varhanik
13.5.2013, 17:56 - před 12 lety a 11 měsíci
Schéma zapojení indikátorů vybuzení z EM84 muzes to sem dat nebo me to poslat na e-mail
varhanik
13.5.2013, 17:04 - před 12 lety a 11 měsíci
http://www.tme.eu/cz… muzu pouzit toto vystupni trafo a nebo toto http://www.ges.cz/cz… dekuji pomuze meto
Temsi
12.5.2013, 22:18 - před 12 lety a 11 měsíci
já tam měl 750R tak ho tam zkus dát změř na něm napětí a dopočti podle vzorečku jaký teče elektronkou proud, nesmí přesáhnout 250mA
VARHANIK
12.5.2013, 09:07 - před 12 lety a 11 měsíci
kolik ma byt RX